Posts

Showing posts from March, 2024

PPL Pertemuan 4 - Software Architecture

Image
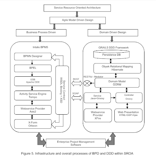
Nama : Cindi Dwi Pramudita NRP : 5025201042 Kelas : Perancangan Perangkat Lunak A Software Architecture                Pada pertemuan keempat di kelas PPL A, kita diminta untuk mengamati/mencari informasi sebuah aplikasi kemudian menggambarkan bagaimana bentuk arsitekturnya dan menjelaskan tugas serta tanggung jawab dari setiap komponen dalam arsitektur tersebut. Referensi dapat dicari dari paperwork, jurnal, maupun dokumentasi aplikasi.   Referensi  Dokumen perancangan perangkat lunak yang saya ambil adalah : Developing Distributed System With Service Resource Oriented Architecture Link Dokumen :  Klik Disini A. Arsitektur Sistem  B. Rancangan UML 

PPL Pertemuan 3 - Perancangan Berbasis Obyek

Image
Nama : Cindi Dwi Pramudita NRP : 5025201042 Kelas : Perancangan Perangkat Lunak A Perancangan Berbasis Obyek Pada pertemuan kali ini kita akan menganalisis analisis berorientasi object dari paper yang telah didapatkan.  Referensi  Dokumen perancangan perangkat lunak yang saya ambil adalah : Sistem Informasi Penyewaan Kamar Menggunakan Metode Waterfall dengan Konsep Pemrograman Berbasis Objek (Studi Kasus : Hotel Bonita Cisarua Bogor) Link Dokumen :  Klik Disini           Pada pertemuan ketiga di kelas PPL A, kita diminta untuk mencari sebuah gambaran perangkat lunak yang mencakup desainnya dari kasus pengguna hingga model dinamis dan statis, kita dapat merujuk pada berbagai sumber seperti paper, tugas akhir, atau studi kasus industri. Dari contoh tersebut, kita diminta menganalisis model kasus pengguna (baik statis maupun dinamis) yang disajikan dalam referensi tersebut. A. Dinamyc Model  1. Use Case Diagram  2. Activity Diagram 3. ...

PPL Pertemuan 2 - Prinsip Desain Software

Image
Nama      : Cindi Dwi Pramudita NRP        : 5025201042 Kelas     : Perancangan Perangkat Lunak A Prinsip Desain Software Pada pertemuan kali ini, kita diminta untuk berlatih mengidentifikasi proses perancangan perangkat lunak (Software Design) berdasarkan jurnal/dokumen perancangan perangkat lunak yang digunakan sebagai referensi.  Referensi  Dokumen perancangan perangkat lunak yang saya ambil adalah : Perancangan Perangkat Lunak Borang Akreditasi Program Studi  Link Dokumen : Klik Disini   Identifikasi Proses Perancangan Perangkat Lunak   Perancangan Arsitektur (Architectural Design) Perancangan Antarmuka (Interface Design) Perancangan Struktur Data (Data Structure Design) Perancangan Algoritma (Algorithm Design)